SD6834 DIP
28,480تومان
5 در انبار
5
نفر در حال تماشای این محصول هستند
شناسه محصول:
00815
دسته: تغذیه سوئیچینگ
توضیحات
SD6834 DIP
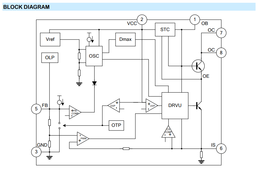
SD6834 current mode PWM+PFM controller with built-in high-voltage MOSFET used for SMPS
آی سی SD6834 یک کنترل کننده PWM+PFM مد جریان می باشد که در تغذیه های سوئیچینگ (SMPS) کاربرد دارد. فرکانس سوئیچ این آی سی 25KHz – 67KHz با دیوتی سایکل 72% – 82% می باشد. ولتاژ درین سورس ماسفت این آی سی 650 ولت است. از ویژگی های این آی سی مصرف کم در حالت آماده به کار، جریان استارت پایین (3uA)، مدارهای محافظتی (حفاظت از بار زیاد، حفاظت از ولتاژ بالا، حفاظت از جریان کشی بیش از اندازه، حفاظت از دمای بالا) و … می باشد.
برای مشاهده پایه های آی سی SD6834 به تصویر زیر مراجعه کنید:
برای مشاهده ساختار داخلی آی سی SD6834 به تصویر زیر مراجعه کنید:


